
[ 후디니 공부 ] 후디니 본격적인 공부 시작하기 -5
∇ ADD 노드.
- 점이나 선,면을 새로 만들 때 사용.
- 다른 노드에 연결해서, 면을 지운다던지 사용하지 않는 점을 지우는 방법에 활용 가능.

* 왜 Add 노드의 Vex 함수.
addpoint();
addprimitive();
addvertex();




transform 노드를 통해 점의 위치를 변경시킬 수도 있습니다.
제가 이해한 바로는 Vertex라는 값이 Point(점)의 "인덱스값'을 나타내는 것 같고,
이 인덱스인 vertex의 순서를 어떻게 지정하느냐에 따라서 면의 방향성이 결정되는 것으로 이해했습니다.


직관적으로 봤을때는,
인덱스의 방향이 시계방향이면 면의 정방향,
인덱스의 방향이 시계반대방향이면 면의 역방향
이런식으로 생성되는 것 같은데,
좀더 만져봐야겠습니다.
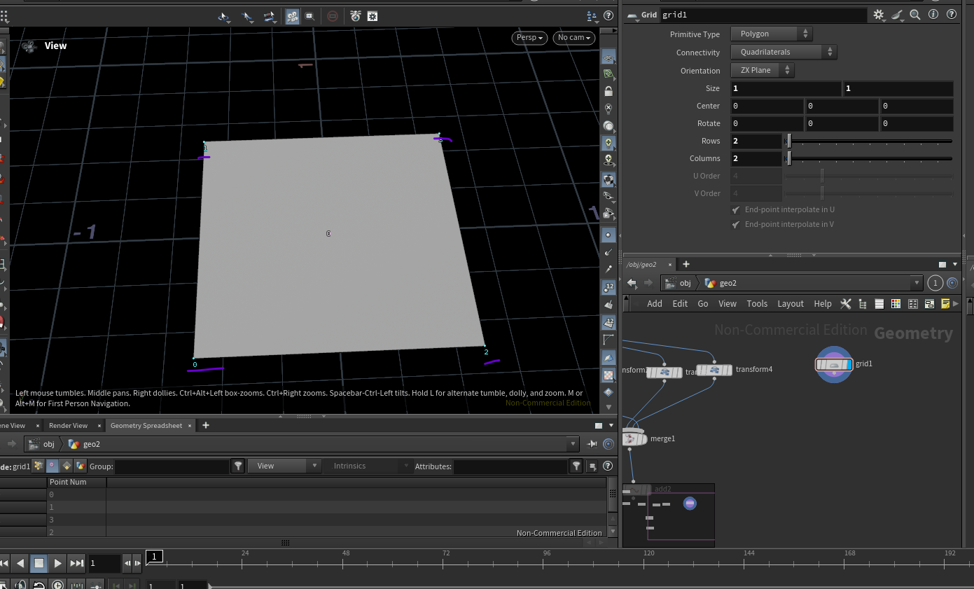
+ 면을 만드는 노드인 Grid를 통해서 면을 만들면

Add로 면을 만들때와는 다르게 Vertex번호 순서가 멋대로 인 걸 볼 수 있는데
이걸 다시 Add를 통해 면을 없애고,
Point끼리 연결해서 면을 만들어보면

개판이 되는 걸 볼 수 있습니다.
후디니에서는 모델링보다 fx적으로 이펙트를 만들고 프로시저널한 작업을 할 경우가 많을 것이기 때문에
Vertex의 인덱스 순서와 그로 인한 면의 생성 효과등을 더 이해해봐야겠습니다.
'3D 모델링 및 VFX > VFX : 후디니 연습' 카테고리의 다른 글
| [ 후디니 공부 ] 후디니 본격적인 공부 시작하기-4 (0) | 2024.08.29 |
|---|---|
| [ 후디니 공부 ] 후디니 본격적인 공부 시작하기-3. (0) | 2024.08.28 |
| [ 후디니 공부 ] 후디니 본격적인 공부 시작하기-2. (0) | 2024.08.25 |
| [ 후디니 공부 ] 후디니 본격적인 공부 시작하기- 1. (0) | 2024.08.25 |
| [ Houdini 공부 ] Houdini의 노드 기초. (1) | 2024.08.24 |