
[ 후디니 공부 ] 후디니 본격적인 공부 시작하기-3.
1강의 큰 목표
1. 후디니와 친해지기
2. 이해해보기
∇세부 목표.
1. 3D 작업의 전반적인 흐름
2. Houdini 인터페이스의 최소 이해
3. 오브젝트와 지오메트리의 관계
4. 노드가 뭐고 어떻게 연결하는가?
5. 오브젝트 배치하고 노드 몇개 다뤄보기.
6. 카메라 잡기
7. 렌더 세팅
8. 메터리얼
9. 라이팅
10. 아웃풋 그리고 렌더.







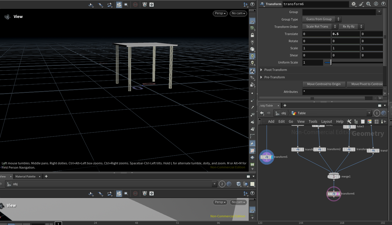
스튜디오랑, 테이블 하나 만드는데..노드가 저리 많이 드는게 맞나??...?
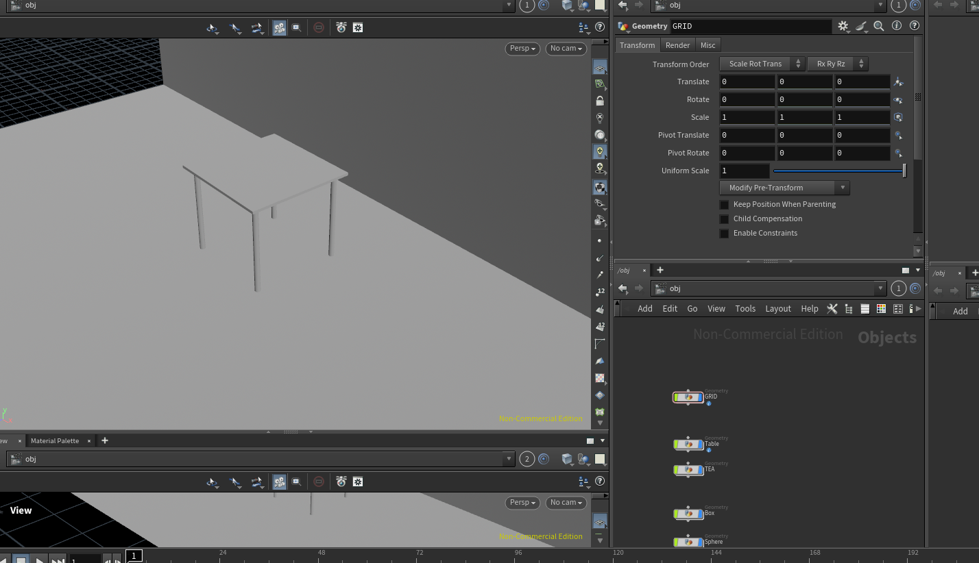
후디니는 vfx툴인가요? 모델링말고??..? 당황













'3D 모델링 및 VFX > VFX : 후디니 연습' 카테고리의 다른 글
| [ 후디니 공부 ] 후디니 본격적인 공부 시작하기 -5 (0) | 2024.08.29 |
|---|---|
| [ 후디니 공부 ] 후디니 본격적인 공부 시작하기-4 (0) | 2024.08.29 |
| [ 후디니 공부 ] 후디니 본격적인 공부 시작하기-2. (0) | 2024.08.25 |
| [ 후디니 공부 ] 후디니 본격적인 공부 시작하기- 1. (0) | 2024.08.25 |
| [ Houdini 공부 ] Houdini의 노드 기초. (1) | 2024.08.24 |